×
Menu

UML

Conceptual work with aqua is supported not only by the Mind-Map editor but also by the integrated UML editor. It helps you to create models that can be used both during the development process and during validation phases. Let us create a UML diagram.
 
To create a UML diagram in aqua, click on the UML Designer in the Views panel in the ribbon bar.
 
 
1.     Ribbon bar
2.     UML Tools
3.     Editing area for UML diagrams
 
To create UML activities in the editing area, move them from the tool bar into the editing area by drag and drop. In case you want to insert a connection between two activities, move the mouse over the first activity (step 1) and at least one blue arrow will be shown (step 2). Click on the blue arrow, press the left mouse button and drag the blue arrow to the second activity. Now release the mouse button (step3).
 
Step 1
Step 2
Step 3
 
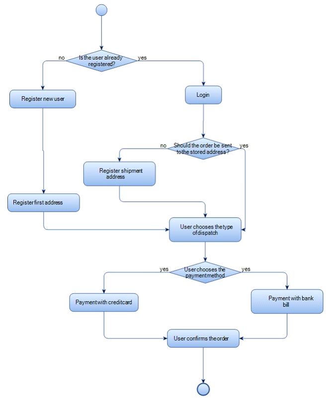
Create an UML diagram like the one shown below:
 

Generate Test Cases from UML Designer

You can mark a path by clicking on the steps while holding down the Control Key.
The Generate Test Case button is activated. By pressing it, you can create a new test case. All marked steps in the UML path are defined automatically in the test cases and their step designer.
If you want to create a full coverage test, you can press Control + A to mark all paths and click on Generate Test Case. All possible test cases are created automatically.