×
Menü

UML

Konzeptionelles Arbeiten mit aqua wird nicht nur durch den Mind Map Editor unterstützt, sondern auch durch den integrierten UML Editor. Es hilft dabei, Modelle zu erstellen, die sowohl während des Entwicklungsprozesses als auch während der Validierungsphasen genutzt werden kann. Lassen Sie uns ein UML-Diagramm erstellen.
 
Um ein UML-Diagramm in aqua zu erstellen, klicken Sie auf das UML Werkzeug in dem Panel Ansicht in der Ribbon Bar.
 
 
1.     Ribbon Bar
2.     UML Werkzeuge
3.     Bearbeitungsbereich für UML-Diagramme
 
Um UML-Aktivitätem im Bearbeitungsbereich zu erstellen, ziehen Sie diese über Drag&Drop von der Toolbar in den Bearbeitungsbereich. Falls Sie eine Verbindung zwischen zwei Aktivitäten einbinden wollen, bewegen Sie die Maus über die erste Aktivität (Schritt 1) und mindestens ein blauer Pfeil wird angezeigt (Schritt 2). Klicken Sie auf den blauen Pfeil, halten Sie die linke Maustaste gedrückt und ziehen den blauen Pfeil zur zweiten Aktivität. Nun lassen Sie die Maustaste los (Schritt 3).
 
Schritt 1
Schritt 2
Schritt 3
 
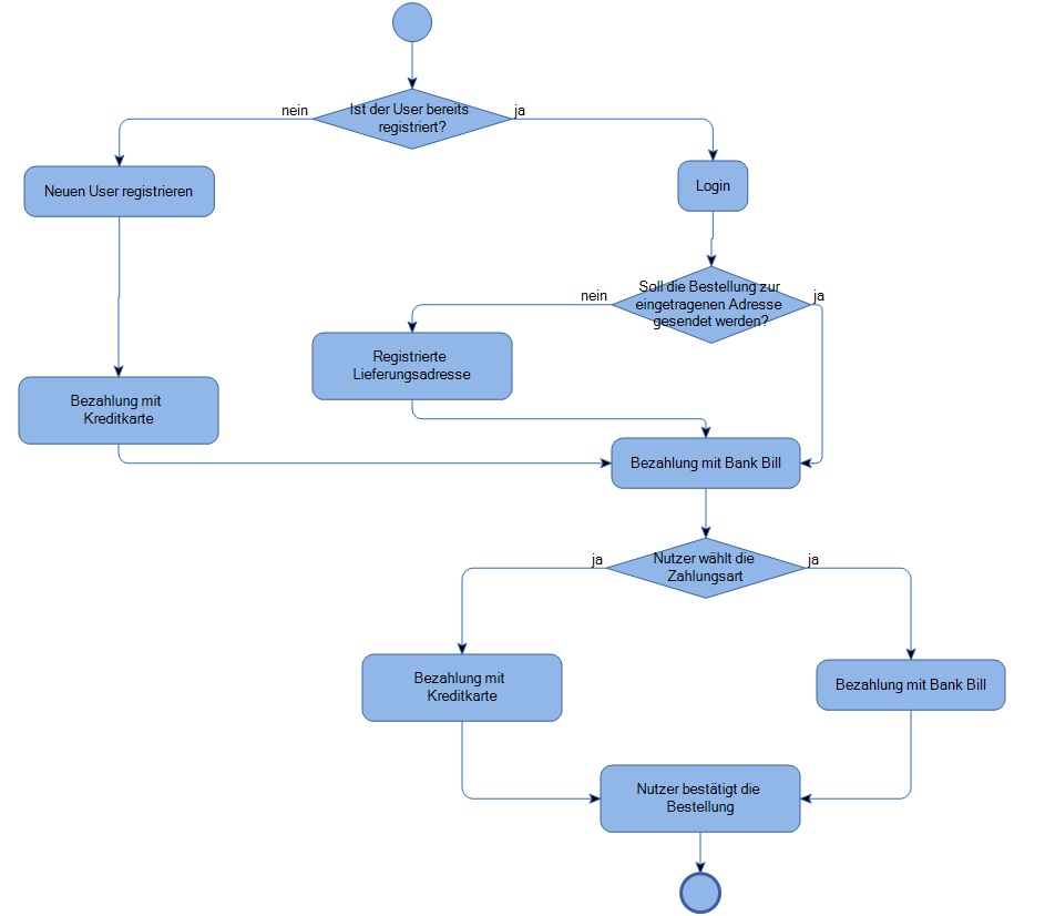
Erstellen Sie ein UML-Diagramm, wie das untenstehende:
 
 

Generierung von Testfällen aus UML Diagramm

Sie können einen Pfad markieren, indem Sie die linke Maustaste gedrückt halten und ein Kästchen um die Schritte ziehen.
 
 
 
Der Testfälle generieren Button ist aktiviert. Indem Sie auf ihn klicken können Sie einen Testfall erstellen. Alle markierten Schritte im UML-Pfad werden automatisch in den Testfällen definiert.
Wenn Sie eine komplette Testabdeckung erstellen wollen, können Sie STRG+A drücken und alle Pfade markieren, klicken Sie dann auf Testfälle generieren. Alle möglichen Testfälle werden automatisch erstellt.